Saturday, December 8, 2007

Software Enggineering –Assignemnt 3

List down the Functional and Non_Functio nal requirements of a system .
-User requirements
- system requirements .

Excel School Information System is an educational institution and it comprises of the primary, secondary, and tertiary departments.

Excel School Information System’s main objective is to provide education to children of primary, secondary and courses to tertiary departments.

Presently all the operations are being performed manually. Management has requested the services of system developers to develop an Information system that will supply the subsystems with up to date and efficient information so that the management and the staff can be facilitated in the day to day running of the school and can measure the progress of the school.

The User requirements for a system should describe the Functional and Non Functional requirements so that they are understandable by system users who don’t have detailed technical knowledge.
The system requirements are more detailed descriptions of the user requirements . They may serve as a basis for the implementation of the system and should therefore be a complete and consistent specification of the whole system .

Functional requirements
1. Student database

  • The student database shall be able to keep information on all the students of all the departments (name, address, name and telephone of responsible party)
  • The system should be able to generate a student id for all students .
  • Teachers shall be able to note the performance and conduct of students (marks for tests, assignments and exams ).
  • The system shall be able to find the overall performance of the student and the rank of each student.
  • The teacher should be able to add the name of a student in the system .

The administration shall be able to keep a back up of information on students
2.Canteen

  • The system should be able to keep record of the actual stock and buying and selling prices of each item in the canteen .
  • The system shall be able to calculate sales and profit .
  • Record all the expenses of the system
  • Keep information on nutritional values of all the food sold in the canteen
  • 3.Bookshop system
  • The system shall be able to keep information on items available
  • Keep record of sales
  • Keep a record of items to be ordered .
  • Keep a list of names and addresses of all suppliers

    4.Accountant
  • The system shall be able to record the fees received from students
  • Output a list of student outstanding fees .
  • Keep information on salary paid to teaching and non- teaching staff.
  • Keep record on the expenses of the day to day running of the school.

    5.Alarm controller
  • Detect any intruder in the premises of the school after school hours
  • If it detects any intruder it should be able to start the alarm to alert security officers.

    6.Personal system
  • Keep information on teachers and non _teaching staff.(example name , address, qualifications , date appointed , salary)
  • Produce salary receipt every month.




    7. Academic system
  • Keep information on syllabus .
  • Keeps lists of books for all classes
  • Maintains examination papers
  • Decides on promotion issues for students
  • Decide on list of option subjects for upper classes

    8. payroll system
  • The system shall be able to keep information on the detailed salary of staff
  • The system should increment the salary each year .
  • The system shall produce a report of all the salary each month



Non functional requirements
1. The system shall be completed before the resumption of classes in order that it does not disrupt the smooth running of the school.
2. The system should provide confidentiality of information .
3. The system should define the authorized users of the system and subsystems.
4. The system should be completed within the budget voted for the system .
5. The staff working on the system should be trained before the resumption of school .


Domain requirements
1. The system should be confidential .As students should not have access to their database and teaching staff should not have access to payroll section .
2. Entries for student fees should be up to date.
3. All expenses should be recorded as it is a paying institution and expenses should not exceed its income .
4. The academic section should be keep tight security on exam papers so that there is no leakage .
5. Information on students performance should be up to date and readily available as parents come to enquire on their wards conduct and progress.











Monday, October 22, 2007

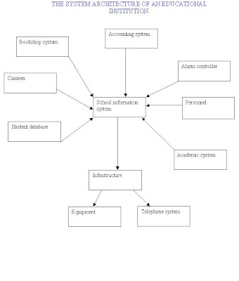
The System Architecture of an Educational Institution

The Educational institution comprises of primary, secondary and tertiary departments. The system architecture in the figure below depicts the sub-systems and the interconnections between the subsystems.


School information system
Helps management to control the operation of the school and monitor the other sections


Student database
Student database consist of up to date information on student name, id, address, results, fees paid…ect


Accounting system
Accounting system deals with all the information concerning payroll of every staff in the institution, the funds available from different activities e./g donation, everything concerning the financial matter


Bookshop system
Bookshop inputs all sales of stationary and redirects this information to the accounting department


Canteen system
The canteen controls the income on sales and expenses incurred and information on stock


The personnel system


It maintains information on teaching and non teaching staff of primary, secondary and tertiary department


The alarm controller
The alarm controller detects any intruder in the school premises


Academic system
This system deals all information with the admission of students, the syllabus, updated results, examination procedures…etc


Infrastructure
It keeps record of inventory of equipments and all the information on the telephone system



The non-functional properties are:


  1. reliability

  2. performance

  3. safety

  4. security


Saturday, October 6, 2007

Definition of the following terms:

Definition of system software

http://en.wikipedia.org.system

According to our view system software can be that the system software is a general term referring to any computer software which manages and controls the hardware so that the application software(software that performs a specific task or function, such as word-processing or creation of spread sheet)can perform any task.

Examples

we think that examples could be the operating system of any computer and also the windows system and the desktop .

Definition of real-time software

http://wikipedia.org/wiki/Real-time computing

I understand that Real-time systems are ones where a correct computation depends not only on obtaining the right result, but also obtaining the right result within a given time constraint. The real-time software are often addressed in the context of real-time operating systems.

Examples

1.The real-time constraint in the system is the short time in which the brakes must be applied to prevent the wheel from locking.The real time deadline be met redardless of the system load.

2.A chess playing program designed to play in a tournament with a clock will need to decide on a move before a certain deadline or lose the game.

3.Robot that has to pick up something from a conveyorbelt. The piece is moving, and the robot has a small window to pick up the object. If the robot is late, the piece won't be there anymore, and thus the job will have been done incorrectly, even though the robot went to the right place. If the robot is "early", the piece won't be there yet, and the robot may block it.

4.Another example is the servo loops in an airplane when on auto-pilot.The sensors of the plane must continuously supply the control computer with proper measurements. If a measurement is missed, the performance of the airplane can degrade, sometimes to unacceptable levels.

Definition of business software

http://en.wikipedia.org/wiki/business_software

Business software is generally any software program that helps a business increase productivity or measure their productivity. The term covers a large variation of uses within the business environment, and can be classified by using a small, medium and large matrix:

Examples


The small business market generally consists of home accounting software, and office suites such as Microsoft Office and OpenOffice.org.
The medium size, or
SME, has a broader range of software applications, ranging from accounting, groupware, customer relationship management, human resources software, loan origination software, shopping cart software, field service software, and other productivity enhancing applications. The last segment covers enterprise level software applications, such as those in the fields of enterprise resource planning, enterprise content management (ECM), business process management and product lifecycle management. These applications are extensive in scope, and often come with modules that either add native functions, or incorporate the functionality of third-party software programs.

Definition of scientific software

http://www.answers.com

http://en.wikipedia.org/wiki/Software

Scientific and engineering software satisfies the needs of a scientific or engineering user to perform enterprise-specific tasks. Because scientific and engineering tasks tend to be very enterprise-specific, there has been no generalization of this application area analogous to the that of the ERP for backoffice business systems. The scientific-engineering application usually is considered to be in second place only to business software in terms of software products built.

Examples

1.a software used in laboratories for data analysis of "objects" which needs to be experimented .

SoilVision Lite is a module of the SoilVision software which will add database functionality and professional quality reporting to your soils laboratory. Manage both particle size (grainsize) sieve data or hydrometer data. Professional reports including particle size distributions on a variety of formats may be produced.Automatic classification of your soil, automatic calculation of standard variables, mathematical representation of sieve analysis data and professional laboratory report generation provides your company with the most advanced database system currently available for geotechnical, geoenvironmental, or soil science data.

Embedded systems

http://en.wikipedia.org/wiki/Embedded_system


According to us an embedded system is a special-purpose computer system designed to perform one or a few dedicated functions . It is usually embedded as part of a complete device including hardware and mechanical parts. In contrast, a general-purpose computer, such as a personal computer, can do many different tasks depending on programming. Since the embedded system is dedicated to specific tasks, design engineers can optimize it, reducing the size and cost of the product, or increasing the reliability and performance..



Artificial intelligence


http://en.wikipedia.org/wiki/Artificial_intelligence

The modern definition of artificial intelligence (or AI) is "the study and design of
intelligent agents" where an intelligent agent is a system that perceives its environment and takes actions which maximizes its chances of success. John McCarthy, who coined the term in 1956, defines it as "the science and engineering of making intelligent machines. Other names for the field have been proposed, such as computational intelligence, synthetic intelligence or computational rationality. The term artificial intelligence is also used to describe a property of machines or programs: the intelligence that the system demonstrates.
AI research uses tools and insights from many fields, including
computer science, psychology, philosophy, neuroscience, cognitive science, linguistics, operations research, economics, control theory, probability, optimization and logic. AI research also overlaps with tasks such as robotics, control systems, scheduling, data mining, logistics, speech recognition, facial recognition and many others.


Web applications


http://en.wikipedia.org/wiki/Web_application


A web application framework is a
software framework that is designed to support the development of dynamic websites, Web applications and Web services. The framework aims to alleviate the overhead associated with common activities used in Web development. For example, many frameworks provide libraries for database access, templating frameworks and session management, and often promote code reuse.

Wednesday, October 3, 2007